2026年,河南公安院校开始进行招生,对于考生而言,政治考察、面试以及体测这几个环节紧密相连彼此相扣,一旦在其中任何一步出现错过的情况,那就会和警校无缘,因此考生以及家长一定要提前深入透彻地去了解掌握清政策的细节之处。
关键时间节点要记牢
公安院校在网上进行志愿填报的时间是6月26日8时起至28日18时止,考生需要登录河南省教育考试院的网站去完成“专业+院校”这种平行志愿的填报;报考新疆警察学院的考生必须要在本科提前批行业类志愿栏当中单独进行填报,并且不可以同时兼报其他的公安院校志愿。
高考成绩在6月25日公布之后,那些达到对应控制分数线的考生,便能够着手准备志愿填报之事。省教育考试院会在6月29日公布面试、体检以及体能测评分数线,唯有进入划线范围的考生,才具备参加后续环节的资格。
政治考察需提前申请
《河南省2025年公安院校公安专业招生政治考察表》,考生要自行去下载并打印,而且要用A4纸进行正反面打印啦要带着身份证、户口本呀,还有准考证前往户籍所在地派出所申请考查,填写的时候是万万不可以涂改的哦。
政治考察按照公务员录取及公安机关人民警察考察的工作办法来施行 ,报考新疆警察学院的考生另外要下载打印专门的考察表 ,依照涉密要害岗位录用相关规定来执行 ,没有按时申请考察的考子 ,在6月29号之后会由各地市公安局告知去补办。
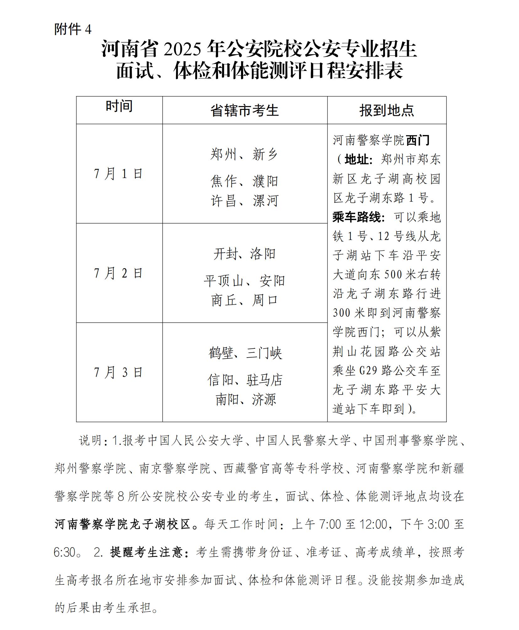
面试体测地点时间确定
7月1日至3日,会统一安排面试,还会统一安排体检,并且会统一安排体能测评。地点是在河南警察学院。上午7时至12时是每日的工作时间之一,下午3时至6时30分也是每日的工作时间。考生需要严格按照高考报名所在地市的日程安排去参加。
有着这样一个地方,河南警察学院坐落于郑州市郑东新区龙子湖高校园区龙子湖东路1号所在地域。对于考生而言,必须要带上那身份证,还有那张准考证和高考成绩单才行。并且呢,这个校园实行的是封闭那种管理模式,考生的家长还有车辆是不被允许进入里边的。
体检面试实行单项淘汰
面试环节采用单项淘汰制,一旦考生存在有一项不合格的情况,便会终止后续项目。体检是在针对考生申报患病经历展开复核的基础之上,再结合现场检查的情况,由主检医师作出结论。
考生应当如实去申报自身的健康状况,体检的标准严格依照公安部公安院校招生体检的标准来执行。报考新疆警察学院的考生,需要留意汉族身份这一要求,同时要符合西藏公安机关政治考察的标准。
体能测评需签风险承诺
准备参加体能测评的考生,务必要做好充足的热身准备,在现场要阅读并且签订《公安院校体能测评风险提醒及承诺书》。体能测评的标准是依照公安部的规定来执行的,考生应当 根据自身实际能力去行事。
测评的时候当中假使发生身体不舒服必须马上报告。体能测评出来的结果也是施行动单项淘汰的情形,任何一个项目没有达标的状况都会对最终被录取得资格形成影响。
录取复查环节严把关
将政治考察、面试、体检以及体能测评综合结论判定为合格的人员,经由省教育考试院依据高考成绩,从高到低以100%的比例进行投档。新疆警察学院的考生按照各自公务员录用考试的总成绩实施投档,并且会在7月5日参与专门的考试。
在录取期间,要是出现生源不够的情况,那么就会通过网络进行征集志愿。新生入学两个月之内,各个公安院校会针对报考资格、生源地以及体格状况等等展开全面复查,要是在任何一个环节存在弄虚作假的现象,那就会被取消入学资格。
你有没有把所有材料都准备齐全,并且牢牢记住以6月26日为期的志愿填报终止时间?欢迎于评论区域分享你所设定的报考目标,点赞进而使得更多考生瞧见到这份提示。



